- National Assembly
- Composition
- National Assembly in Numbers
- National Assembly in Numbers
- Parliamentary Groups
- Gender Structure
- Age Structure
- MPs' Professions
- Number of National Assembly sittings held
- Number of bills submitted
- Number of amendments submitted
- Number of laws published in the Official Gazette of the Republic of Serbia
- Acts published in the Official Gazette of the Republic of Serbia
- Citizens at the National Assembly 2008 - 2025
- 1 August 2022 legislature
- 3 August 2020 legislature
- 3 June 2016 legislature
- 16 April 2014 legislature
- 31 May 2012 legislature
- Role and Mode of Operation
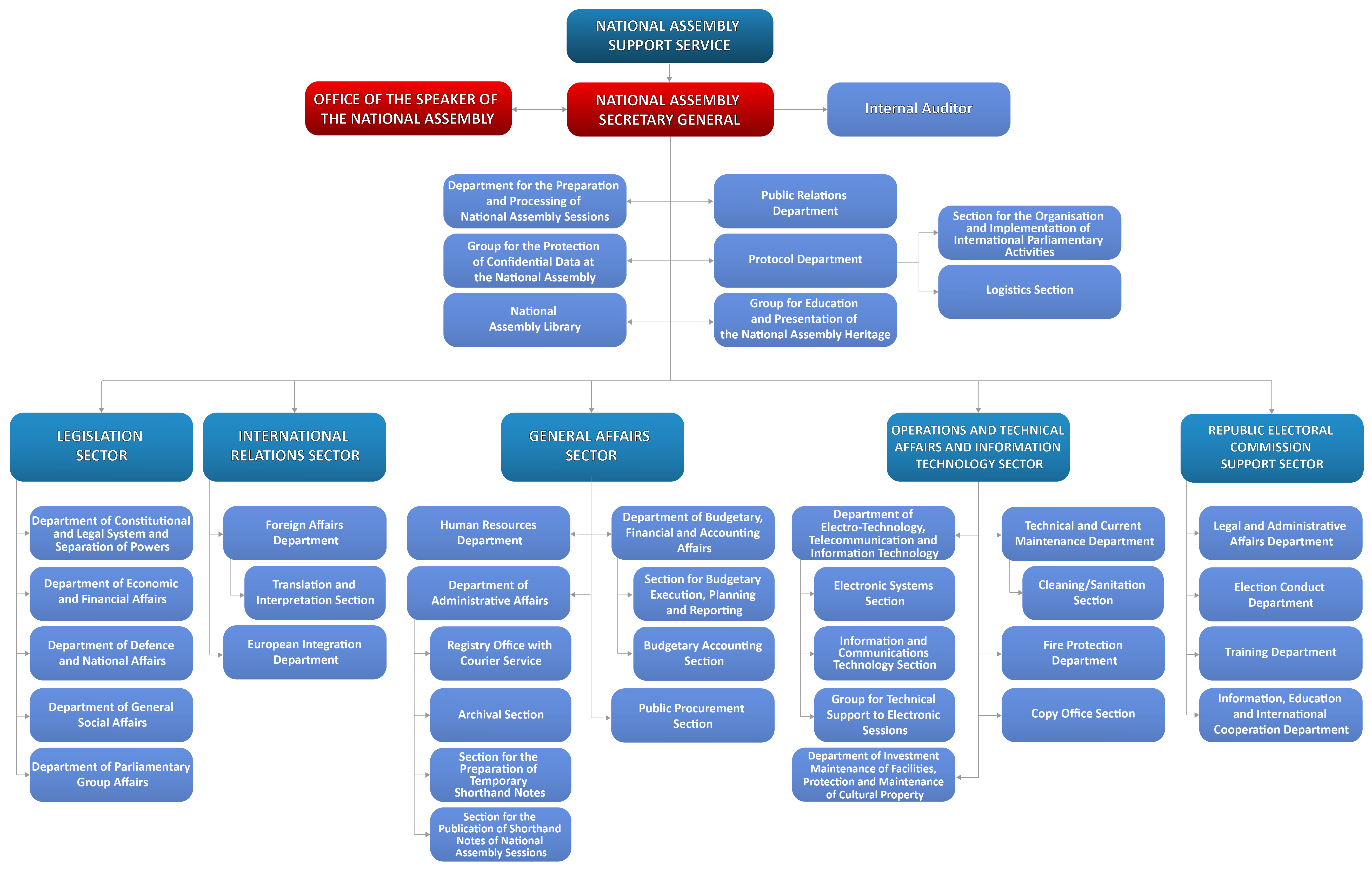
- Organisation and Support Service
- Important Documents
- Rules of Procedure (consolidated text)
- Introductory Provision
- Constitution of the National Assembly
- The Speaker, Deputy Speakers, Collegium, Secretary General and Deputy Secretary General of the National Assembly
- Parliamentary Groups
- Working Bodies of the National Assembly
- Sittings of the National Assembly at Regular Session
- Special and Solemn Sittings
- Voting
- Procedures for Adoption of Acts and other Procedures
- Originals and Publication of Acts of the National Assembly
- Extraordinary Sessions of the National Assembly
- Immunity
- Publicity of work
- Relations Between the National Assembly and the President of Republic
- Relationship Between the National Assembly and the Government
- Relations Between the National Assembly and the Constitutional Court
- The rights and Duties of Members of Parliament
- Dissolution of the National Assembly
- International Co-operation of the National Assembly
- The National Assembly Service
- Transitional and Final Provisions
- Entire Document - Rules of Procedure
- Decision amending and modifying the Rules of Procedure
- Rules of Procedure (consolidated text)
- Brochures
- The Assembly 1804-2026
- Popular Assemblies of the First and Second Serbian Uprising (1804-1815)
- Popular Assemblies during the first rule of Miloš and Mihailo Obrenović (1815-1842)
- Popular Assemblies under the Defenders of the Constitution (Ustavobranitelji) (1842-1858)
- From St. Andrew’s Day Assembly to the Governors’ Constitution (1858-1869)
- From the Governors’ Constitution to the Constitution of 1888 (1869-1888)
- Serbian National Assembly at the time of the 1888 Constitution (1888-1894)
- Serbian National Assembly at the time of the reinstated 1869 Constitution (1894-1901)
- Octroyed Constitution and the bicameral People’s Representative Body (1901-1903)
- Serbian National Assembly at the time of the 1903 Constitution (1903-1918)
- From the Great Anti-Fascist People’s Liberation Assembly of Serbia to the Constitution of the People’s Republic of Serbia (November 1944 – January 1947)
- National Assembly of the People’s Republic of Serbia (1947-1963)
- Assembly of the Socialist Republic of Serbia (1963-1974)
- Delegate Assembly (1974-1990)
- Multi-party National Assembly of the Republic of Serbia (1991-2026)
- History
- Contact
- Activities
- National Assembly
- Speaker
- Deputy Speakers
- Sessions
- Members of Parliament
- Working Bodies
- Parliamentary Questions
- Press Releases
- MPs’ Code of Conduct
- Republic of Serbia - Republic of Srpska Parliamentary Forum
- Serbian Parliamentary Energy Policy Forum
- Parliamentary Digital Security Network
- Economic Caucus
- 141st IPU Assembly
- OSCE Parliamentary Assembly
- Activities Archive
- Calendar
- International Cooperation
- European Integration
- Information Booklet
- Photo and video
- National Assembly
- Acts
- Citizens' corner
- Media


