- Narodna skupština
- Sastav
- Narodna skupština u brojkama
- Narodna skupština u brojkama
- Poslaničke grupe
- Polna struktura
- Starosna struktura
- Zanimanja narodnih poslanika
- Pregled aktivnosti Narodne skupštine
- Broj održanih sednica Narodne skupštine
- Broj podnetih predloga zakona
- Broj podnetih amandmana
- Broj zakona objavljenih u Službenom glasniku Republike Srbije
- Akti objavljeni u Službenom glasniku Republike Srbije
- Građani u Narodnoj skupštini 2008 - 2025.
- Saziv od 1. avgusta 2022. godine
- Saziv od 3. avgusta 2020. godine
- Saziv od 3. juna 2016. godine
- Saziv od 16. aprila 2014. godine
- Saziv od 31. maja 2012. godine
- Uloga i način rada
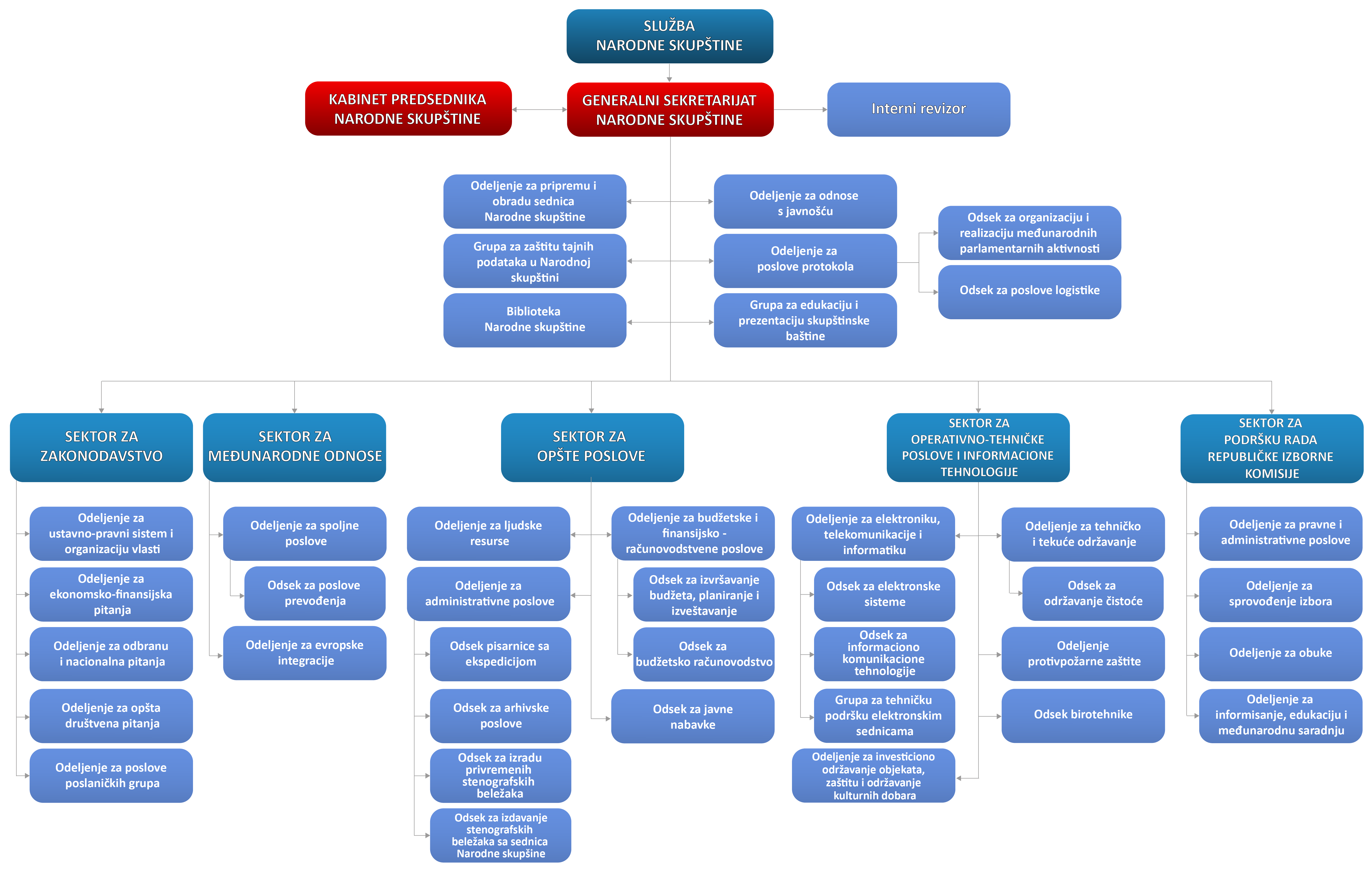
- Organizacija i stručna služba
- Predsednik Narodne skupštine
- Potpredsednik Narodne skupštine
- Kolegijum Narodne skupštine
- Poslaničke grupe
- Radna tela Narodne skupštine
- Generalni sekretarijat Narodne skupštine
- Generalni sekretar Narodne skupštine
- Generalni sekretarijat Narodne skupštine
- Kabinet predsednika Narodne skupštine
- Sektor za zakonodavstvo
- Sektor za međunarodne odnose
- Sektor za opšte poslove
- Sektor za operativno-tehničke poslove i informacione tehnologije
- Sektor za podršku rada Republičke izborne komisije
- Drugi akti kojima se uređuje rad Službe Narodne skupštine
- Biblioteka Narodne skupštine
- Pisarnica
- Odeljenje za odnose s javnošću
- Važna dokumenta
- Poslovnik (prečišćeni tekst)
- Uvodnа odredbа
- Konstituisanje Narodne skupštine
- Predsednik, potpredsednici, Kolegijum, generalni sekretar i zamenik generalnog sekretara Narodne skupštine
- Poslaničke grupe
- Radna tela Narodne skupštine
- Sednica Narodne skupštine u redovnom zasedanju
- Posebna i svečana sednica
- Odlučivanje
- Postupci za donošenje akata i drugi postupci
- Izvornici i objavljivanje akata Narodne skupštine
- Vanredno zasedanje Narodne skupštine
- Imunitet
- Javnost rada
- Odnos Narodne skupštine i predsednika Republike
- Odnos Narodne skupštine i Vlade
- Odnos Narodne skupštine i Ustavnog suda
- Prava i dužnosti narodnih poslanika
- Raspuštanje Narodne skupštine
- Međunarodna saradnja Narodne skupštine
- Služba Narodne skupštine
- Prelazne i završne odredbe
- Ceo Poslovnik (prečišćeni tekst)
- Poslovnik (prečišćeni tekst)
- Brošure
- Skupština 1804-2026.
- Narodne skupštine Prvog i Drugog srpskog ustanka (1804-1815)
- Narodne skupštine za vreme prve vladavine Miloša i Mihaila Obrenovića (1815-1842)
- Narodne skupštine pod ustavobraniteljima (1842-1858)
- Od Svetoandrejske skupštine do Namesničkog ustava (1858-1869)
- Od Namesničkog ustava do Ustava iz 1888. godine (1869-1888)
- Srpska narodna skupština u vreme Ustava od 1888. godine (1888-1894)
- Srpska narodna skupština u vreme vraćenog Ustava iz 1869. godine (1894-1901)
- Oktroisani ustav i dvodomno Narodno predstavništvo (1901-1903)
- Srpska narodna skupština u vreme Ustava od 1903. godine (1903-1918)
- Od Velike antifašističke narodnooslobodilačke skupštine Srbije do Ustava Narodne Republike Srbije (novembar 1944 – januar 1947)
- Narodna skupština Narodne Republike Srbije (1947-1963)
- Skupština Socijalističke Republike Srbije (1963-1974)
- Delegatska skupština (1974-1990)
- Narodna skupština Republike Srbije (1991-2026)
- Istorijat
- Kontakt
- Aktivnosti
- Narodna skupština
- Predsednik
- Potpredsednici
- Zasedanja
- Narodni poslanici
- Radna tela
- Poslanička pitanja
- Saopštenja za javnost
- Kodeks ponašanja narodnih poslanika
- Parlamentarni forum Republika Srbija – Republika Srpska
- Javni konkurs
- Parlamentarni forum za energetsku politiku Srbije
- Ekonomski kokus
- 141. skupština IPU
- Parlamentarna skupština OEBS
- Arhiva aktivnosti
- Kalendar
- Međunarodna saradnja
- Evropske integracije
- Informator
- Foto i video
- Narodna skupština
- Akti
- Građani
- Pitajte
- Edukativni centar
- Poslaničke kancelarije
- Pojmovnik Narodne skupštine
- Nadzorni odbor za izbornu kampanju
- Kvorum – informativni bilten Narodne skupštine
- Javno zagovaranje
- Saradnja sa civilnim društvom
- Umetnost koja čeka pravdu
- Mediji
- Prenosi




