- Народна скупштина
- Састав
- Народна скупштина у бројкама
- Народна скупштина у бројкама
- Посланичке групе
- Полна структура
- Старосна структура
- Занимања народних посланика
- Преглед активности Народне скупштине
- Број одржаних седница Народне скупштине
- Број поднетих предлога закона
- Број поднетих амандмана
- Број закона објављених у Службеном гласнику Републике Србије
- Акти објављени у Службеном гласнику Републике Србије
- Грађани у Народној скупштини 2008 - 2025.
- Сазив од 1. августа 2022. године
- Сазив од 3. августа 2020. године
- Сазив од 3. јуна 2016. година
- Сазив од 16. априла 2014. године
- Сазив од 31. маја 2012. године
- Улога и начин рада
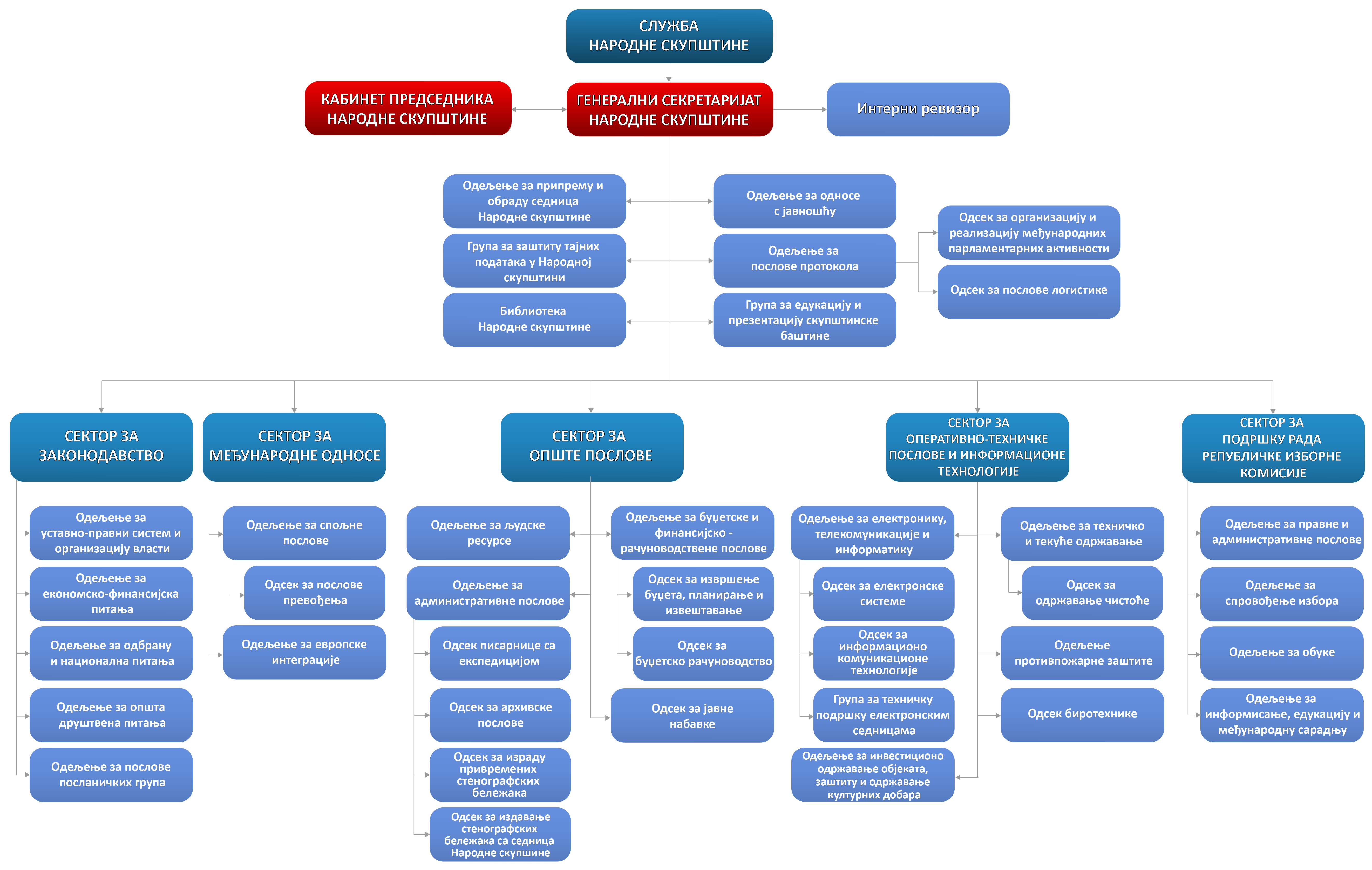
- Организација и стручна служба
- Председник Народне скупштине
- Потпредседник Народне скупштине
- Колегијум Народне скупштине
- Посланичке групе
- Радна тела Народне скупштине
- Генерални секретаријат Народне скупштине
- Генерални секретар Народне скупштине
- Генерални секретаријат Народне скупштине
- Кабинет председника Народне скупштине
- Сектор за законодавство
- Сектор за међународне односе
- Сектор за опште послове
- Сектор за оперативно-техничке послове и информационе технологије
- Сектор за подршку рада Републичке изборне комисије
- Други акти којима се уређује рад Службе Народне скупштине
- Библиотека Народне скупштине
- Писарница
- Одељење за односе с јавношћу
- Важна документа
- Пословник (пречишћени текст)
- Уводнa одредбa
- Конституисање Народне скупштине
- Председник, потпредседници, Колегијум, генерални секретар и заменик генералног секретара Народне скупштине
- Посланичке групе
- Радна тела Народне скупштине
- Седница Народне скупштине у редовном заседању
- Посебна и свечана седница
- Одлучивање
- Поступци за доношење аката и други поступци
- Изворници и објављивање аката Народне скупштине
- Ванредно заседање Народне скупштине
- Имунитет
- Јавност рада
- Однос Народне скупштине и председника Републике
- Однос Народне скупштине и Владе
- Однос Народне скупштине и Уставног суда
- Права и дужности народних посланика
- Распуштање Народне скупштине
- Међународна сарадња Народне скупштине
- Служба Народне скупштине
- Прелазне и завршне одредбе
- Цео Пословник (пречишћени текст)
- Пословник (пречишћени текст)
- Брошуре
- Скупштина 1804-2026.
- Народне скупштине Првог и Другог српског устанка (1804-1815)
- Народне скупштине за време прве владавине Милоша и Михаила Обреновића (1815-1842)
- Народне скупштине под уставобранитељима (1842-1858)
- Од Светоандрејске скупштине до Намесничког устава (1858-1869)
- Од Намесничког устава до Устава из 1888. године (1869-1888)
- Српска народна скупштина у време Устава од 1888. године (1888-1894)
- Српска народна скупштина у време враћеног Устава из 1869. године (1894-1901)
- Октроисани устав и дводомно Народно представништво (1901-1903)
- Српска народна скупштина у време Устава од 1903. године (1903-1918)
- Од Велике антифашистичке народноослободилачке скупштине Србије до Устава Народне Републике Србије (новембар 1944 – јануар 1947)
- Народна скупштина Народне Републике Србије (1947-1963)
- Скупштина Социјалистичке Републике Србије (1963-1974)
- Делегатска скупштина (1974-1990)
- Народна скупштина Републике Србије (1991-2026)
- Историјат
- Контакт
- Активности
- Народна скупштина
- Председник
- Потпредседници
- Заседања
- Народни посланици
- Радна тела
- Посланичка питања
- Саопштења за јавност
- Кодекс понашања народних посланика
- Парламентарни форум Република Србија – Република Српска
- Јавни конкурс
- Парламентарни форум за енергетску политику Србије
- Економски кокус
- 141. скупштина ИПУ
- Парламентарна скупштина ОЕБС
- Архива активности
- Календар
- Међународна сарадња
- Европске интеграције
- Информатор
- Фото и видео
- Народна скупштина
- Акти
- Грађани
- Питајте
- Едукативни центар
- Посланичке канцеларије
- Појмовник Народне скупштине
- Надзорни одбор за изборну кампању
- Кворум - информативни билтен Народне скупштине
- Јавно заговарање
- Сарадња са цивилним друштвом
- Уметност која чека правду
- Медији
- Преноси




